索引号: 1237100049441515XR/2025-02762 文号:
公开范围: 面向社会 公开时限: 长期公开
发布单位: 威海经济技术开发区长峰小学 发文时间: 2025-07-24
公开方式: 主动公开
长峰小学一年级秋季学期课程开设及学科教学计划

发布日期:2025-07-24 09:53 访问次数:

    为进一步科学落实幼小衔接工作,加强主动衔接意识,贯彻“零起点”教学研究,保障一年级新生平稳、快速度过入学适应期,长峰小学现公开一年级秋季学期课程开设和教学计划,具体内容如下:

一、指导思想


以习近平新时代中国特色社会主义思想为指导,全面落实立德树人根本任务,充分发挥课程教材培根铸魂、启智增慧作用。遵循教育教学规律和学生身心发展规律,坚持全面发展、面向全体学生、聚焦核心素养、强化课程综合、变革育人方式。严格执行小学一年级“零起点”教学标准。

二、课程设置

图片

三、实施要求

严格执行国家课程方案和《威海市义务教育阶段课程设置与实施办法》,不随意增减规定的课程和课时,确保开全课程,开足课时。规范开设地方课程,不断丰富地方课程实施载体,做好与国家课程融合衔接。制定校本课程开发指南,立足学校办学传统和目标,按照开发程序和要求,开发建设校本课程。结合课程方案和学科课程标准,落实山东省中小学学科教学指南,明确教学内容和教学活动的素养要求、实施标准等,推进“高效课堂”建设,确保教师应教尽教、学生学足学好。


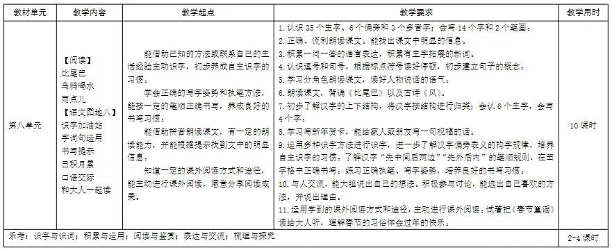
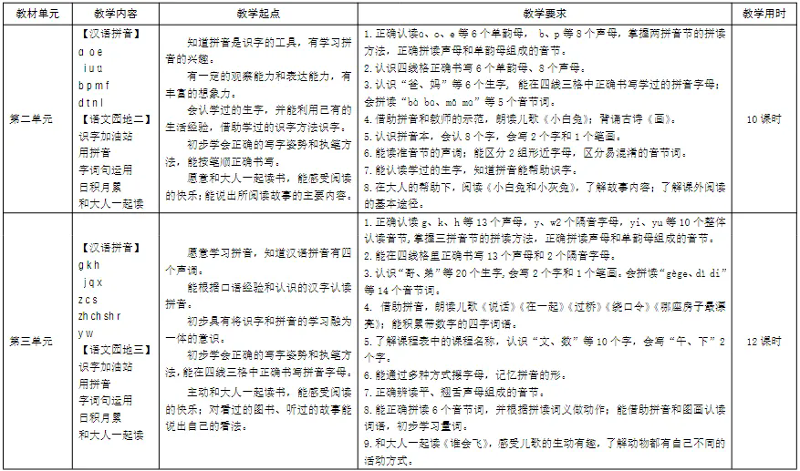
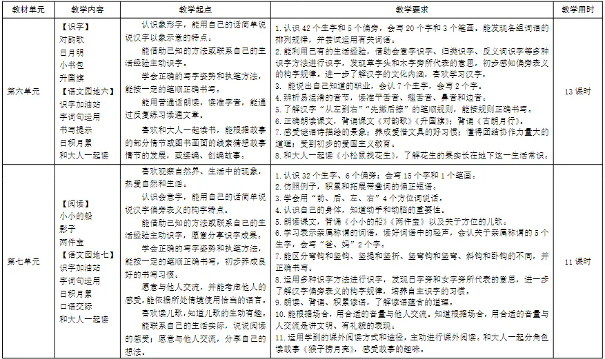
语文


教学目标

(一)汉语拼音

1.学会汉语拼音,能读准声母、韵母、声调和整体认读音节,能准确地拼读音节,正确书写声母、韵母和音节。

2.能借助汉语拼音识字、正音、学说普通话。

(二)识字与写字

1.喜欢学习汉字,有主动识字的愿望。

2.认识常用汉字280个,会写其中的100个。

3.掌握汉字的基本笔画,能按笔顺规则写字。字写得正确、端正、整洁。

4.初步养成正确的写字姿势和良好的写字习惯。

(三)阅读

1.喜欢阅读,感受阅读的乐趣。

2.学习用普通话正确、流利地朗读课文。

3.学习借助读物中的图画阅读。

4.对读物中感兴趣的内容,乐于与他人交流。

(四)口语交际

1.学说普通话,逐步养成说普通话的习惯。

2.能认真听别人讲话,努力了解讲话的主要内容。

3.能与别人交谈,态度自然大方,有礼貌。

4.有表达的自信心。积极参加口语交际,踊跃发表自己的意见。

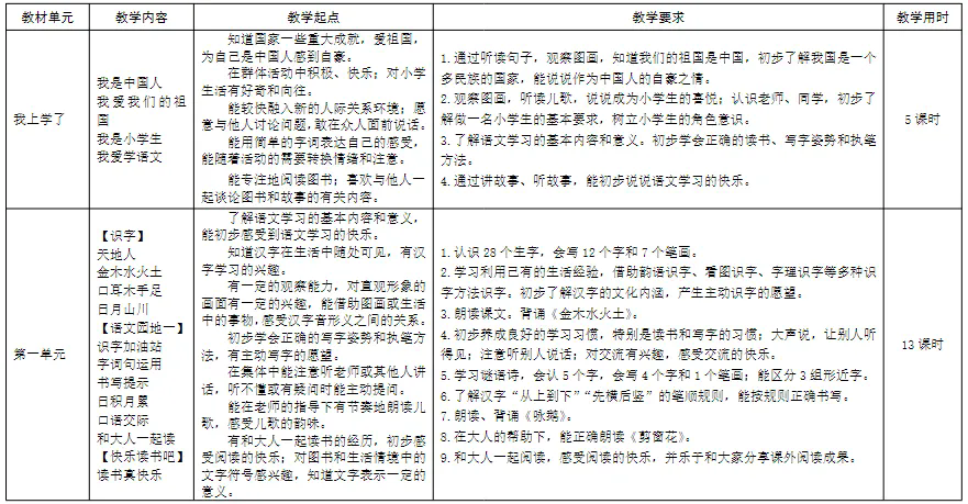
教学进度

图片

图片

图片

图片

图片

教学措施

1.认真专研教材,认真备课,教学准备充分,教法灵活,让课堂富有活力。

2.重视汉语拼音的学习效果,汉语拼音人人过关打牢基础。

3.采取积极正面的鼓励措施,培养学生学习自觉性,养成良好的学习态度。

4.阅读教学中,采用自主、合作、探究的教学方式,将阅读的主动权交给学生。

5.把阅读教学从课堂延伸到课外,再把课外阅读所得运用于课内,二者紧密结合,协调发展阅读能力。


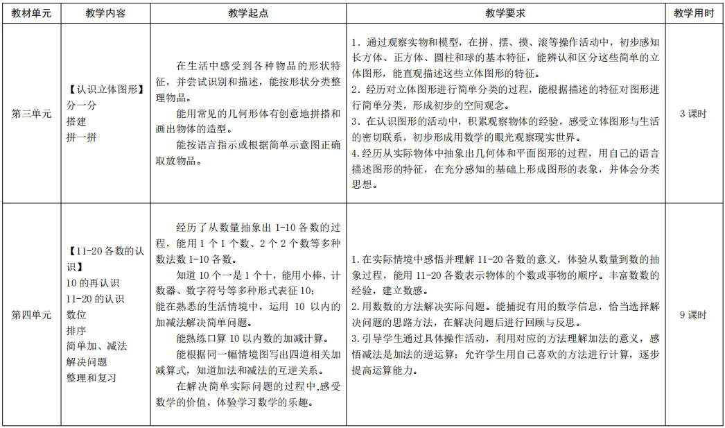
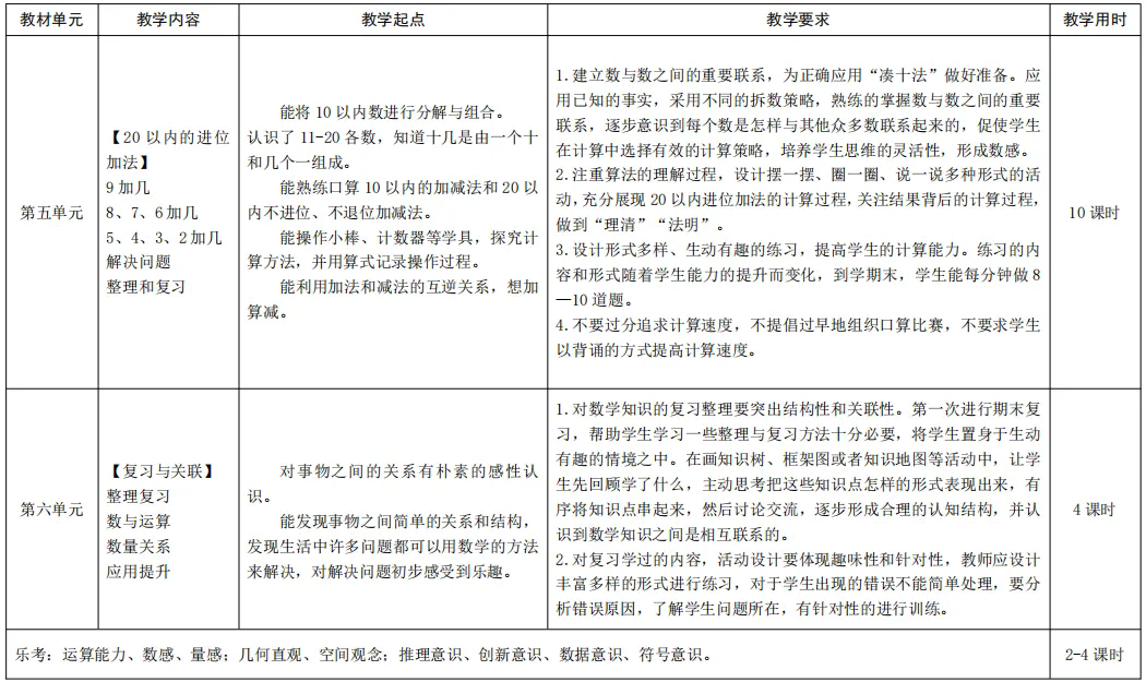
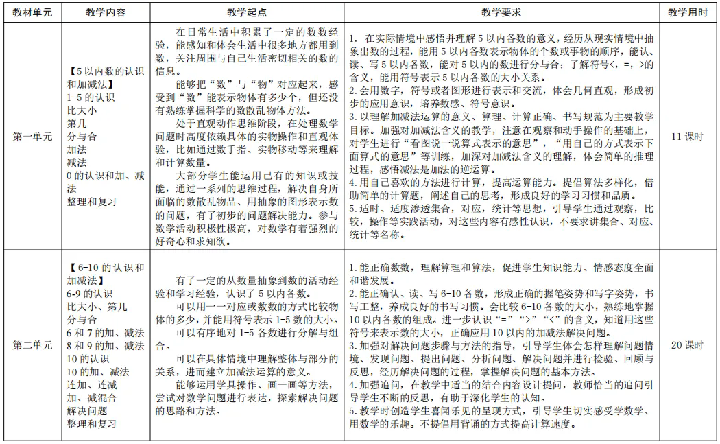
数学


教学目标

1.在具体的情境中能熟练地认读写20以内的数,能用数表示物体的个数或事物的位置与顺序;认识“<”、“=”、“>”的含义,能够用符号和词语描述20以内数的大小;能认识个位和十位,识别十位和个位上数字的意义。

2.结合具体情境,体会加减法的意义;能熟练地口算20以内数的加减法;结合现实素材,进行初步的估算。

3.通过实物和模型辨认长方体、正方体、圆柱和球等立体图形,在认识几何形体过程中形成初步的空间观念。

4.经历用20以内的数描述身边事物的过程,理解数的意义,初步形成数的概念;在概念形成的过程中,发展初步的抽象、概括的能力;在比较数的大小的过程中,建立初步的符号感和对应思想。

5.在日常生活中发现并提出用20以内数的加减法解决的实际问题,发展应用意识;在探索、交流计算方法的过程中,了解可以用不同的方法去解决问题,形成初步的创新意识。

教学进度

图片

图片

图片

图片

教学措施

1.情境创设:利用校园、操场、教室等熟悉场景,创设贴近学生生活的教学情境,引导学生发现问题、提出问题并解决问题。

2.动手操作:设计丰富的实践活动,如找一找、玩一玩、认一认等,让学生在动手操作中体验数学,感受数学的乐趣。

3.合作学习:组织小组合作学习,鼓励学生相互交流、分享想法,共同解决问题,培养学生的合作意识和团队精神。

4.分层教学:针对不同学生的学习情况,实施分层教学策略,为不同层次的学生提供适合的学习任务和挑战,促进全体学生的共同发展。

5.信息技术融合:利用多媒体教学手段,如PPT、动画视频、网络画板等,直观展示数学概念和运算过程,提高教学效果。

6.培养正确的读写习惯:关注执笔方法、写字姿势、用尺方法,培养良好的书写习惯。



打印本页 关闭窗口